2025游戏服务行业的数据应用实践白皮书-多主体赋能游戏账号交易平台的全
今天分享的是:2025游戏服务行业的数据应用实践白皮书-多主体赋能游戏账号交易平台的全链路分析体系构建
报告共计:33页
《多主体赋能游戏账号交易平台的全链路分析体系构建》核心内容总结
随着网络游戏生命周期延长与玩家资产沉淀,游戏账号交易已发展为规模化平台化业态,但交易流程复杂且依赖多角色跨部门协同,受数据割裂、系统分散等问题影响,平台面临交易效率低、决策失准等挑战。为此,GrowingIO推出XDP多主体解决方案,为游戏账号交易平台构建全链路分析体系提供实践指南。
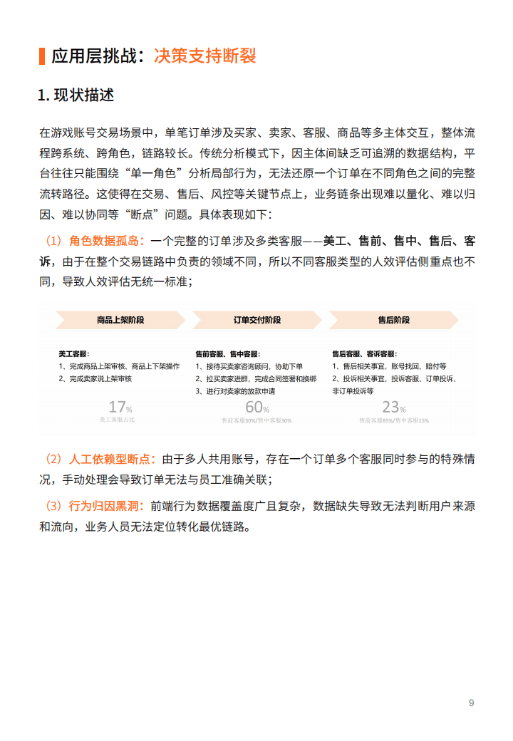
游戏账号交易平台连接买卖双方,核心价值在于构建可信交易环境、保障权益及优化交易体验,涉及供应侧、平台侧、需求侧多类参与者。然而,平台存在数据基础层、指标定义层、应用层三大类痛点。数据基础层数据采集整合失效,关键数据缺失、系统未打通;指标定义层各团队指标口径不一,跨部门数据对齐成本高;应用层因主体间数据结构缺失,无法还原订单完整流转路径,决策支持断裂。
针对这些问题,构建全域指标体系需先明确业务目标,以“员工效能驱动组织增长”为核心,从人、业、财三领域拆解需求,如人力领域构建员工效能评估体系,业务领域实现交易全链路数据贯通,财务领域精细化成本管控。接着规划产品应用,设计多主体指标模型,先明确分析主体及属性,再建立多维度标签体系,最后制定统一指标定义与治理框架;同时通过多主体产品数据架构与智能化分析能力,实现产品智能化,如构建多主体漏斗模型、拓宽用户精细化运营边界。
在业务场景落地方面,多主体分析在高风险工单/订单识别、商品&用户分层营销、售中客服看板三大场景成效显著。高风险识别场景通过多主体风险标签体系提升风险管控效能;分层营销场景实现用户与商品精准匹配,提升转化效率;客服看板场景优化客服资源调度与服务质量。
综上,多主体分析打破传统单一视角局限,助力游戏账号交易平台打通数据价值链,提升决策效率与业务敏捷性,未来还将拓展至更多行业,推动企业数字化转型。
以下为报告节选内容

展开全文




















评论